小鹅通分账异常的原因和解决办法【旧版资产管理】
2023-11-24 09:45:10

1.分账简介

目前涉及分账的订单类型有:推广员、裂变海报、付费问答、讲师打赏、内容市场。

商家/渠道方作为【分账方】、推广员/讲师/内容方等作为【分账接收方】

在微信支付提供的服务商模式账户内,若要分账成功,则【分账方】【分账接收方】均需符合微信支付的分账条件。


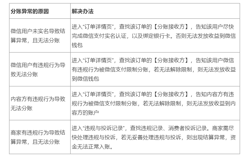
2. 分账异常的原因与解决办法


更多延伸阅读
小鹅通在线客服

在线客服

小鹅通电话咨询

电话咨询

扫码咨询

小鹅通客服
小鹅通
小鹅通客服

小鹅通

小鹅通
扫码领取独家运营方案
新用户可领取优惠大礼包
小鹅通

扫码咨询

咨询热线

400-0011-371

小鹅通 小鹅通